活动沙龙
认证培训
会员课程
公开课
活动沙龙
12月5日HR线下沙龙《录用风险规避及背调技巧》
发布时间 : 2021-11-16
作者 : 旭源咨询
访问数量 : 9223
扫码分享至微信

沙龙背景

企业竞争就是人才的竞争,目前招聘环境对HR岗提出了更高的要求,招聘难度越来越大,好不容易录用一个人,可能因入职资料不合格、信息造假、试用期不合适等原因导致离职,还有可能一不小心有可能录用到一个“刺头”,产生纠纷。所以,HR要使出“法宝”提前做好风险规避。


通过本次沙龙学习,您可以掌握规避劳动风险的工具及方法,通过实际案例分析问题及提出解决方案。郭老师将分享工作中常见的相关表格模板、背调模板、解除协议模板。


沙龙信息


嘉宾:郭秋虹老师

时间:2021年12月5日 (周日) 14:00-17:00

对象:企业HR、HRBP、部门负责人。

地点:深圳市南山高新园区(加微信szhrpx,课前群内通知)

费用:本期费用99元/人,六期团报299元/人。

(特别说明:因个人原因不能参加不退不补)

旭源咨询人力资源沙龙报名

扫码报名,疑问咨询:18126408527


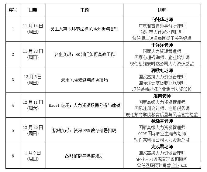
旭源2021线下HR系列实战沙龙安排

咨询详情联系

张老师:18126409527

龙老师:18126407527

梁老师:18126401607


分享内容

一、做出录用决策

  • 录用决策的原则

  • 录用决策的方法

  • 录用决策难题的解决办法

二、背景调查技巧

  • 背景调查的内容

  • 背景调查的方法

  • 背景调查的原则

  • 案例分析+表格模板

三、录用风险的规避

  • 录用OFFER风险规避

  • 入职手续办理风险规避

  • 合同签订风险规避

  • 案例分析+工具

四、试用期管理

  • 试用期约定秘诀

  • 试用期解除秘诀

  • 案例分析

分享嘉宾

1637669455-9610.png

郭秋虹老师

国家高级人力资源管理师

国际注册高级职业规划师

旭源人力资源管理师讲师

现任某上市公司旗下新能源产业集团人资部长

实战经验:

郭老师具有20年人力资源管理经验,曾在高新企业、互联网企业、制造业等企业担任人力资源管理岗位;擅长规避劳动风险、处理劳动关系、解决绩效、人力配置。


202111231637658346658375.gif


本文标签: # 招聘面试 # 背景调查

张老师: 181-2640-9527(微信同号)
Ten@szxuyuan.com
深圳市龙岗区中心城风临国际B2609
©2026  旭源咨询  版权所有.All Rights Reserved.  
网站首页
电话咨询
微信号

QQ

在线咨询真诚为您提供专业解答服务

热线

181-2640-9527
专属服务热线

微信

二维码扫一扫微信交流
顶部