活动沙龙
认证培训
会员课程
公开课
活动沙龙
8月24日《结构化面试攻略》高效招聘实战系列讲座
发布时间 : 2019-07-25
作者 : 旭源咨询
访问数量 : 11020
扫码分享至微信

招聘是一门技术活,涉及心理,专业,人性的把控

作为人事部门的工作人员,在面试应聘者的时候,要准备一套实用性较强的结构化面试系统。使用一套相同标准,可以在应聘者之间作一个明显的比较。结构化面试,应该算是使用频次极高的面试方式。


一、活动安排

主办:旭源HR同学汇

对象:企业人力资源管理者、招聘经理、项目经理部门负责人

时间:8月24日(周六)上午9:00-12:00

地点:南山区科技园麻雀岭工业区M10栋413室

人数:80人

费用:本期费用88元/人,六期打包费用299元/人;(因个人原因不能参加的不退费)


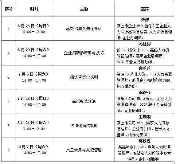
2019旭源《高效招聘实战系列讲座》课程安排

上课地点:南山科技园、福田八卦岭

(以当期通知为准)

高效招聘系列讲座课表


二、本期分享

第一讲:招聘体系及流程

第二讲:招聘容易陷入的误区

第三讲:面试选才的方法

第四讲:专业的结构化面试方法

第五讲:胜任特征分析

第六讲:设置面试的维度

第七讲:结构化面试技巧

第八讲:怎样区分事实及谎言

第九讲:选才应注意的相关问题


三、讲师介绍


旭源人力资源讲师-王瑞娟老师


王瑞娟老师

  • 旭源讲师训练营第一期讲师

  • 某上市公司HRD

  • 企业人力资源管理师

  • 企业内部培训师

  • 旭源人力资源管理师讲师


四、往期回顾

旭源高效招聘系列讲座-面试甄选新法

2019高效招聘实战讲座系列:面试甄选新法

旭源高效招聘系列讲座-简历筛选全规则

2019高效招聘实战讲座系列:简历筛选全规则

《企业招聘策略与技巧》

2019高效招聘实战讲座系列:企业招聘策略与技巧

《高效招聘从流程开始》大合影

2019高效招聘实战讲座系列:高效招聘从流程开始

企业招聘技巧

南山招聘沙龙:企业招聘与面试技巧

企业选人识人之道

企业内训:企业选人识人之道

招聘实战沙龙

福田实战沙龙:卓越选人之企业招聘与面试技巧

旭源招聘实战沙龙

首席招聘官训练营第一期

旭源招聘实战沙龙

首席招聘官训练营第二期


20211123201226_51642.gif



本文标签: # 结构化面试 # 招聘面试

张老师: 181-2640-9527(微信同号)
Ten@szxuyuan.com
深圳市龙岗区中心城风临国际B2609
©2026  旭源咨询  版权所有.All Rights Reserved.  
网站首页
电话咨询
微信号

QQ

在线咨询真诚为您提供专业解答服务

热线

181-2640-9527
专属服务热线

微信

二维码扫一扫微信交流
顶部